Home > Informatik > Einführung in die OOP > 3. Schleifen > 3.1 Wiederholungen

3.1 Wiederholungen in Java

Wiederholungen - while 1 - while 2 - for 1 - for 2 - Graphiken

Zielsetzung

In vielen Programmen müssen bestimmte Anweisungen mehrfach ausgeführt werden – zum Beispiel, um eine Liste von Zahlen zu verarbeiten, eine Grafik Schritt für Schritt zu zeichnen oder Benutzereingaben so lange abzufragen, bis sie korrekt sind. Solche wiederholten Abläufe bezeichnet man als Schleifen.

Im Gegensatz zu if- oder switch-Anweisungen, die nur einmal entscheiden, welcher Programmzweig ausgeführt wird, können Schleifen ganze Anweisungsblöcke mehrfach hintereinander durchlaufen. Java stellt dafür drei verschiedene Schleifentypen bereit.

Alle drei Varianten folgen dem gleichen Grundprinzip: Ein Schleifenkörper wird so lange wiederholt, wie eine bestimmte Bedingung erfüllt ist. Der Unterschied liegt hauptsächlich darin, wann diese Bedingung geprüft wird und wie man den Ablauf steuert. Auf den folgenden Seiten werden die drei Schleifentypen systematisch vorgestellt und anhand einfacher Beispiele erläutert.

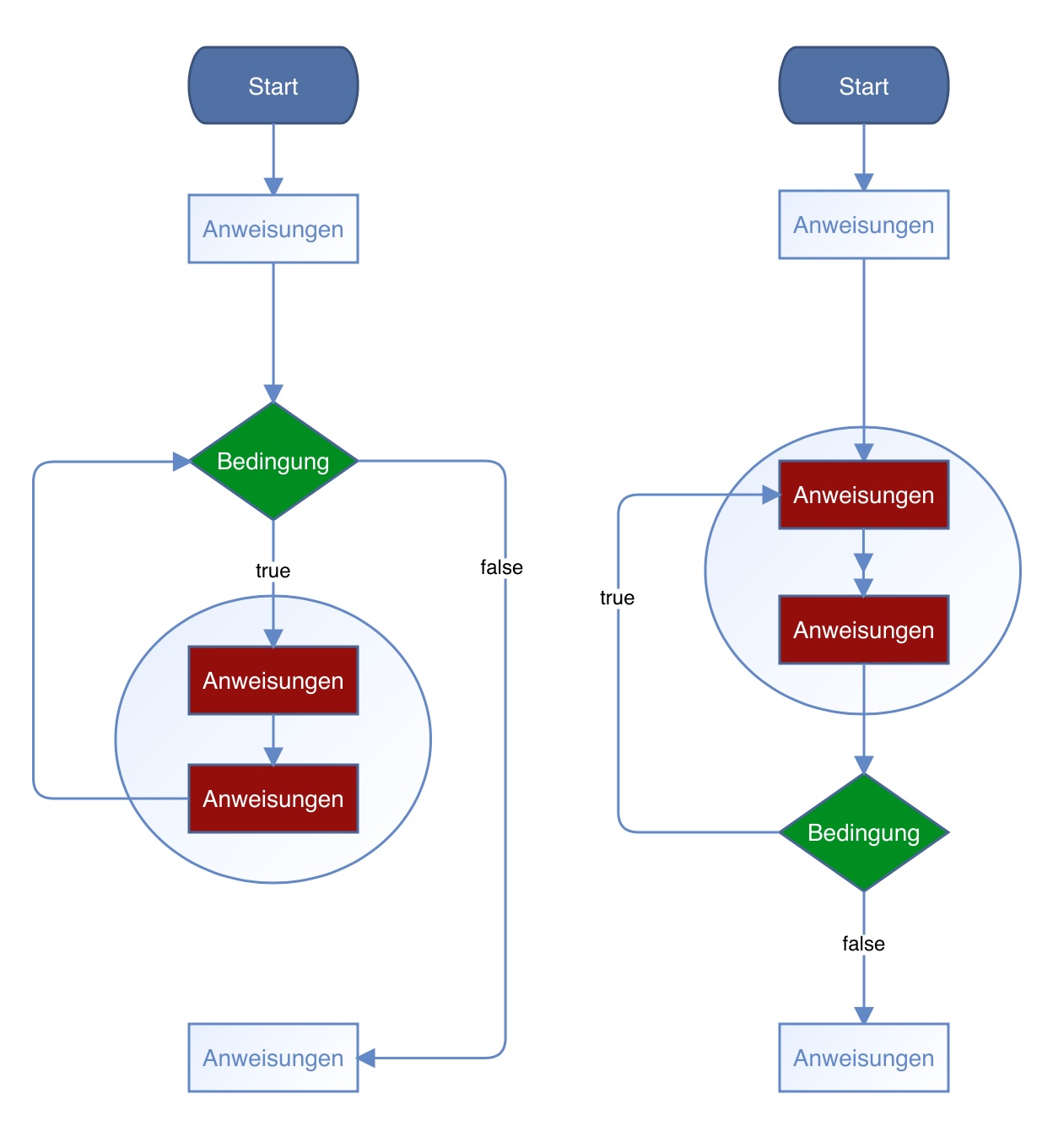
Vorprüfende und nachprüfende Schleifen

Vor- und nachprüfende Schleifen
Autor: Ulrich Helmich 2025, Lizenz: Public domain

Bei einer vorprüfenden Schleife (links im Bild) wird die Schleifenbedingung (grün) vor jedem Schleifendurchlauf geprüft. Nur wenn die Bedingungtrue ist, werden die Anweisungen im Schleifenkörper ausgeführt. Sowohl die for-Schleife wie auch die while-Schleife gehören zu den vorprüfenden Schleifen.

Im Gegensatz dazu wird bei einer nachprüfenden Schleife (rechts) die Schleifenbedingung erst nach dem ersten Schleifendurchlauf überprüft. Die Anweisungen im Schleifenkörper werden also mindestens einmal ausgeführt. Die einzige nachprüfende Schleife in Java ist die do-while-Schleife.

Seitenanfang
Weiter mit while-Schleifen ...