Home > Biologie > Zoologie > Systematik > Metazoa > Cnidaria > System

System der Cnidaria

Allgemeines - Einordnung - System - Generationswechsel - Nervensystem

Die Cnidaria

Kaestner 1984

Im Kaestner von 1984 werden die Cnidaria in vier Klassen eingeteilt:

  1. Scyphozoa
  2. Cubozoa
  3. Hydrozoa
  4. Anthozoa

Indirekt stellen die Autoren des Kaestners aber schon die Anthozoa als besondere Klasse heraus, weil hier die Medusengeneration völlig fehlt. Die drei anderen Klassen werden als metagenetische Cnidaria zusammengefasst.

Westheide/Rieger 2013

Im Westheide/Rieger von 2013 werden die Cnidaria in die fünf Klassen eingeteilt, und die Reihenfolge der Klassen ist hier eine andere:

  1. Anthozoa
  2. Scyphozoa
  3. Cubozoa
  4. Hydrozoa
  5. Myxozoa
Beschreibung siehe folgenden Text

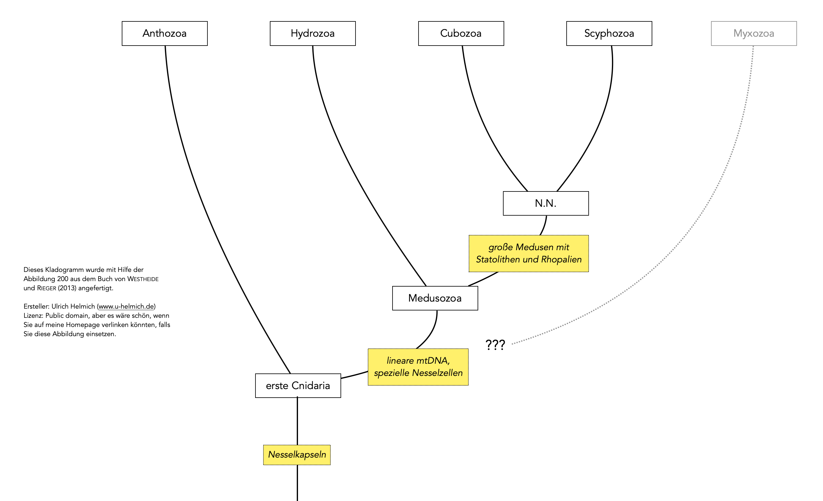
Verwandtschaftshypothese der Cnidaria nach Westheide und Rieger
Autor: Ulrich Helmich 08/2023, Lizenz: siehe Seitenende

Als zusätzliche Klasse werden hier die Myxozoa aufgeführt, deren systematische Einordnung aber noch ungeklärt ist. Es handelt sich entweder um Cnidaria oder sehr basale Bilateria.

Als Begründungen für die Verwandtschaftshypothese führen Westheide und Rieger folgende Synapomorphien auf:

Beschreibung siehe folgenden Text

Synapomorphien der Cnidaria nach Westheide und Rieger
Autor: Ulrich Helmich 08/2023, Lizenz: siehe Seitenende

Alle Cnidaria haben Nesselkapseln, die Medusozoa besitzen lineare mtDNA und Nesselzellen mit modifiziertem Flagellum (Cnidocil) , und die Cubozoa und Scyphozoa bilden recht große Medusen aus, die über recht hochentwickelte Sinnesorgane verfügen (Statolithen, Augen).

Burda et al. 2016

In dem Buch von Burda, Hilken und Zrzavy von 2016 findet man ein erweitertes System der Cnidaria. Hier werden die Cnidaria in fünf Klassen eingeteilt:

  1. Anthozoa
  2. Hydrozoa
  3. Cubozoa
  4. Scyphozoa
  5. Staurozoa
  6. Endocnidozoa / Myxozoa

Das letzte Taxon, die Endocnidozoa, wird dann noch einmal in zwei untergeordnete Taxa aufgegliedert, nämlich Polypodium (eine Gattung) und Myxozoa mit den beiden Familien Malacosporea und Myxosporea.

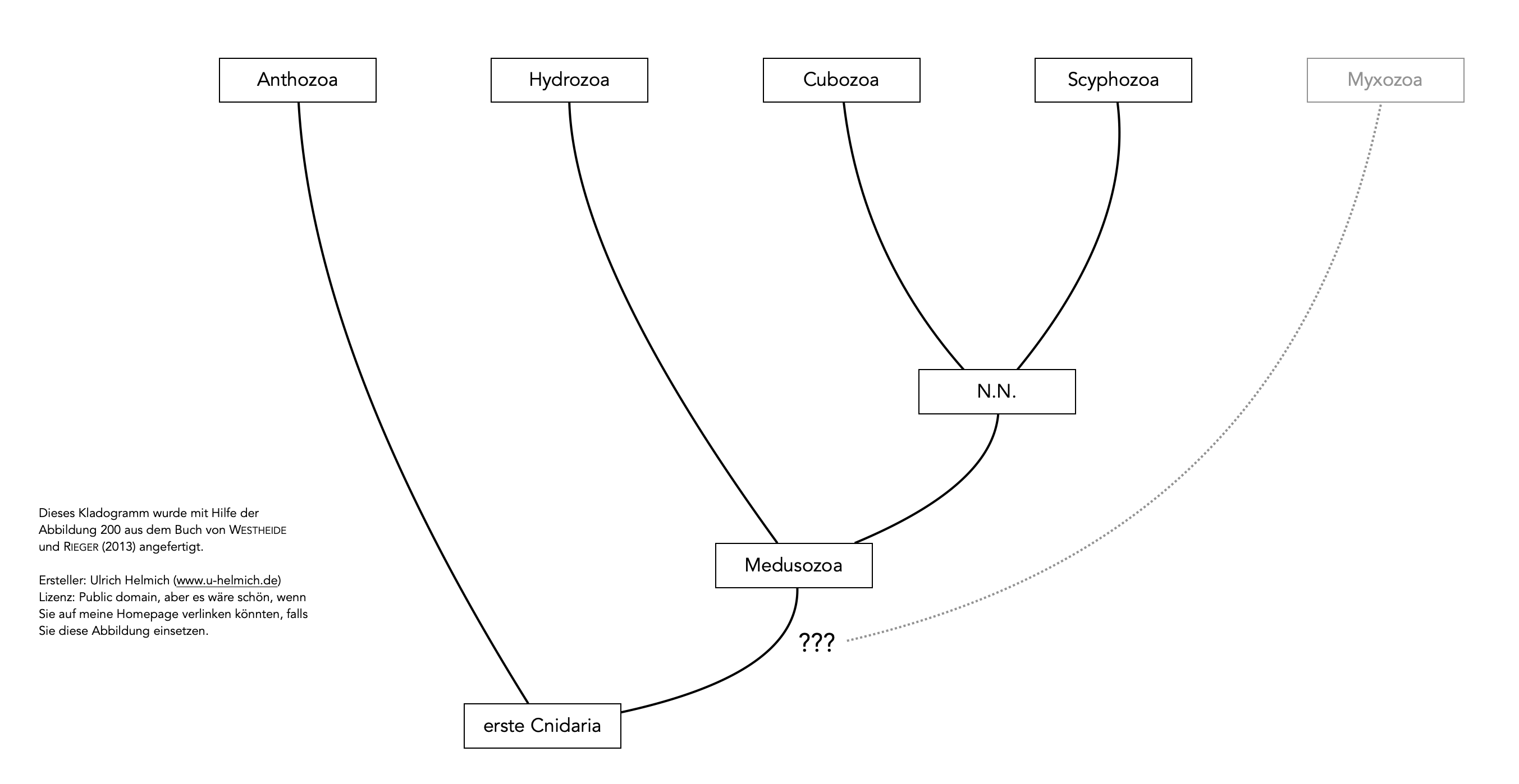
Beschreibung siehe folgenden Text

Verwandtschaftsdiagramm der Cnidaria nach Burda, Hilken und Zrzavy
Autor: Ulrich Helmich 08/2023, Lizenz: siehe Seitenende

Auch hier werden die Cnidaria in zwei große Taxa eingeteilt, einmal die Anthozoa und dann die Medusozoa. Die Medusozoa umfassen die Taxa der Hydrozoa, Cubozoa, Scyphozoa und (neu) Staurozoa und Endocnidozoa, letztere teilen sich noch einmal in drei Untergruppen auf.

Die Staurozoa sind Stiel- und Becherquallen, laut Burda et al. stehen sie den Cubozoa am nächsten, und es wird vorgeschlagen, Staurozoa und Cubozoa aus den Medusozoa auszugliedern. Dann wird aber wieder erwähnt, dass die Staurozoa eine basale Stellung innerhalb der Medusozoa einnehmen (also doch wieder zu den Medusozoa gehören).

Die Endocnidozoa sind "mikroskopisch kleine Parasiten von Süßwasserfischen und anderen limnisch lebenden Tieren" [3], die sekundär stark vereinfacht sind.

Die Myxozoa innerhalb der Endocnidozoa hielt man bis vor kurzem für Protozoen, heute weiß man, dass es sich um mehrzellige Tiere handelt, die parasitisch leben und stark vereinfacht sind. Ihre Infektionssporen enthalten aber ausstülpbare Fasern, die den Cnidien der Nesseltiere stark ähneln.

Quellen:

  1. Kaestner, Lehrbuch der Speziellen Zoologie, Band I: Wirbellose Tiere, 1. Teil. Stuttgart 1980.
  2. Westheide, Runge (Hrsg.), Spezielle Zoologie, Teil 1. 3. Auflage, Berlin Heidelberg 2013.
  3. Burda, Hilken, Zrzavy, Systematische Zoologie, 2. Auflage, utb-Basics 2016.