Helmichs Biologie-Lexikon

Betarezeptoren

Betarezeptoren gehören zur Familie der Adrenorezeptoren, die wiederum zu den G-Protein-gekoppelten Rezeptorengehören.

G-Protein-gekoppelte Rezeptoren

Die sogenannten G-Protein-gekoppelten Rezeptoren sind Proteine, die in der Zellmembran sitzen und auf der Innenseite der Membran mit einem G-Protein verbunden sind. Auf der Membranaußenseite befindet sich die eigentliche Rezeptor-Region, die durch Hormone bzw. Neurotransmitter aktiviert werden kann.

Adrenorezeptoren

Das sind G-Protein-gekoppelte Rezeptoren, die durch Adrenalin und Noradrenalin (zwei Hormone, die auch als Neurotransmitter wirken können) aktiviert werden können:

siehe folgenden Text

Stark vereinfachte Darstellung eines Betarezeptors

Das G-Protein auf der Membraninnenseite leitet die Information "Rezeptor wurde aktiviert" dann an andere Proteine im Zellplasma oder auch im Zellkern weiter, wo dann weitere Aktionen erfolgen.

Das Rezeptorprotein besteht aus vielen Hundert Aminosäuren, die sich zu sieben alpha-Helices formieren, welche die Zellmembran durchdringen. Hier sieht man eine etwas genauere Darstellung eines solchen Rezeptorproteins:

siehe folgenden Text

Sieben alpha-Helices durchdringen die Zellmembran.

Eine deutlich genauere Darstellung, die auch die Vorlage für die Abbildung 2 war, findet sich unter https://www.sciencedirect.com/topics/neuroscience/beta-adrenergic-receptor.

Betarezeptoren

Das sind Adrenorezeptoren, die in hoher Dichte im Herzen, in der glatten Muskulator und im Fettgewebe vorkommen. Man unterscheidet drei Subtypen: $\beta_{1}, \beta_{2}$ und $\beta_{3}$.

siehe folgenden Text

Struktur des $\beta_{2}$-Rezeptors
Quelle: Wikipedia, Artikel "Beta2-Adrenozeptor" , Autor: Sven Jähnichen, Lizenz: public domain

Die Abbildung 3 aus der deutschsprachigen Wikipedia zeigt den Aufbau eines Betarezeptors noch genauer (und bunter). Wenn man genau hinsieht, entdeckt man oben rechts ein gebundenes Betablocker-Molekül (Carazolol).

Funktion

Die Aktivierung von Betarezeptoren durch die Stresshormone Adrenalin oder Noradrenalin hat - je nach Organ - verschiedene Wirkungen.

Herz

Steigerung der Herzkraft und Herzfrequenz

Niere

Verstärkte Sekretion von Renin, einem Hormon, das normalerweise bei zu niedrigem Blutdruck ausgeschüttet wird. Die Ausschüttung von Renin setzt eine Reaktionsfolge in Gang, die über mehrere Enzyme wirkt und am Ende zu einer Verengung der Blutgefäße führt, wodurch der Blutdruck wieder steigt (siehe Wikipedia-Artikel Renin).

Glatte Muskulatur der Bronchien, der Gebärmutter und der Blutgefäße

Erschlaffung der Muskulatur, was dann zu einer Erweiterung der Organe führt.

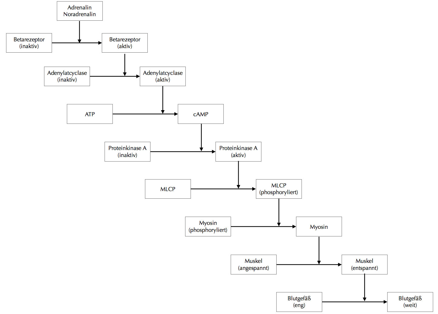
Wirkmechanismus
siehe folgenden Text

Wirkmechanismus des Betarezeptors (eigene Darstellung)

Der aktivierte Betarezeptor aktiviert die Adenylatcyclase, die ihrerseits die Konzentration des sekundären Botenstoffs cAMP in der Zelle erhöht (durch Umwandlung von ATP in cAMP). Die erhöhte cAMP-Konzentration wiederum aktiviert die Proteinkinase A. Dieses Enzym überträgt Phosphatgruppen an ein weiteres Enzym (MLCP) in den glatten Muskelzellen. Das MLCP-Enzym dephosphoryliert Myosin-Moleküle der Muskelzellen (entfernt also Phosphatgruppen), wodurch sich der Muskel entspannt. Blutgefäße können sich so erweitern.