Wüstenharn und Wasserharn
Stellen Sie sich vor, Sie irren seit vier Tagen in der Wüste umher und haben ihre letzten Wasservorräte aufgebraucht.

In der Wüste würden unsere Nieren einen hochkonzentrierten Harn produzieren, um Wasser zu sparen.
Quelle: Pixabay, User jpeter2
Um Wasser zu sparen, produzieren Ihre Nieren dann einen Urin, der so konzentriert ist, dass darin sprichwörtlich der Löffel drin stehen bleibt. Nein, ganz so schlimm ist es nicht, aber der ausgeschiedene Urin ist recht konzentriert an Salzen und Harnstoff. Genauer gesagt, kann die Niere in solchen Situationen einen Harn produzieren, der eine Osmolarität von 1200 mosm/l hat. Normal sind aber nur 300 mosm/l. Der "Wüstenharn" ist also viermal so konzentriert wie der normale Harn[1].
Der andere Extremfall ist eine Überversorgung mit Wasser, wenn man beispielsweise einen Diätratgeber falsch verstanden hat, in dem steht, dass man möglichst viel Wasser trinken soll, wenn man abnehmen will. Der Harn ist dann so dünnflüssig, dass er fast farblos ist. Die Osmolarität eines solchen Harns liegt bei ca. 70 mosm/l.
Das antidiuretische Hormon ADH
Auf der letzten Seite hatten wir es schon kurz angerissen: Die Permeabilität des Sammelrohrs kann durch Hormone reguliert werden, so dass je nach Bedarf mal mehr oder mal weniger Wasser reabsorbiert werden kann. Das wichtigste für diese Osmoregulation zuständige Hormon ist das antidiuretische Hormon, kurz ADH. Oft wird dieses Hormon auch als Vasopressin bezeichnet. Dabei handelt es sich um ein Nonapeptid, besteht also aus nur neun Aminosäuren. Das AD-Hormon wird im Hypothalamus gebildet und in der Hypophyse (Hirnanhangsdrüse) gespeichert.

Die Lage des Hypothalamus im menschlichen Gehirn.
The author and licenser of the contents is "BodyParts3D, © The Database Center for Life Science licensed under CC Attribution-Share Alike 2.1 Japan."
Die Lage des Hypothalamus kann man gut auf der oberen animierten Graphik erkennen. Direkt unter dem Hypothalamus befindet die Hypophyse, die Hirnanhangsdrüse. Der Hypothalamus produziert das ADH, und in der Hypophyse wird es gespeichert und bei Bedarf ausgeschüttet.
Wann wird ADH ausgeschüttet?
Bestimmte Sinneszellen im Hypothalamus messen regelmäßig die Osmolarität des Blutes. Der Sollwert dieser Osmolarität beträgt 300 mosm/l. Wird dieser Wert überschritten, beispielsweise durch starkes Schwitzen, Durchfall oder allgemeinen Wassermangel (siehe Einleitung), wird zusätzliches ADH ausgeschüttet[1].
Was bewirkt ADH genau?
Wenn ADH über den Blutkreislauf die Nieren erreicht, bewirkt das Hormon eine Erhöhung der Permeabilität der distalen (hinteren) Tubuli der Nephrone sowie der Sammelrohre. Dies geschieht über den Einbau von zusätzlichen Wasserporen in die Membranen dieser Gefäße. Da im Nierenmark ein hoher osmotischer Wert herrscht (also eine geringe Wasser-Konzentration), diffundiert Wasser dann passiv in das interstitielle Gewebe und von dort in die kleinen Blutgefäße, welche das Nephron und das Sammelrohr umgeben.

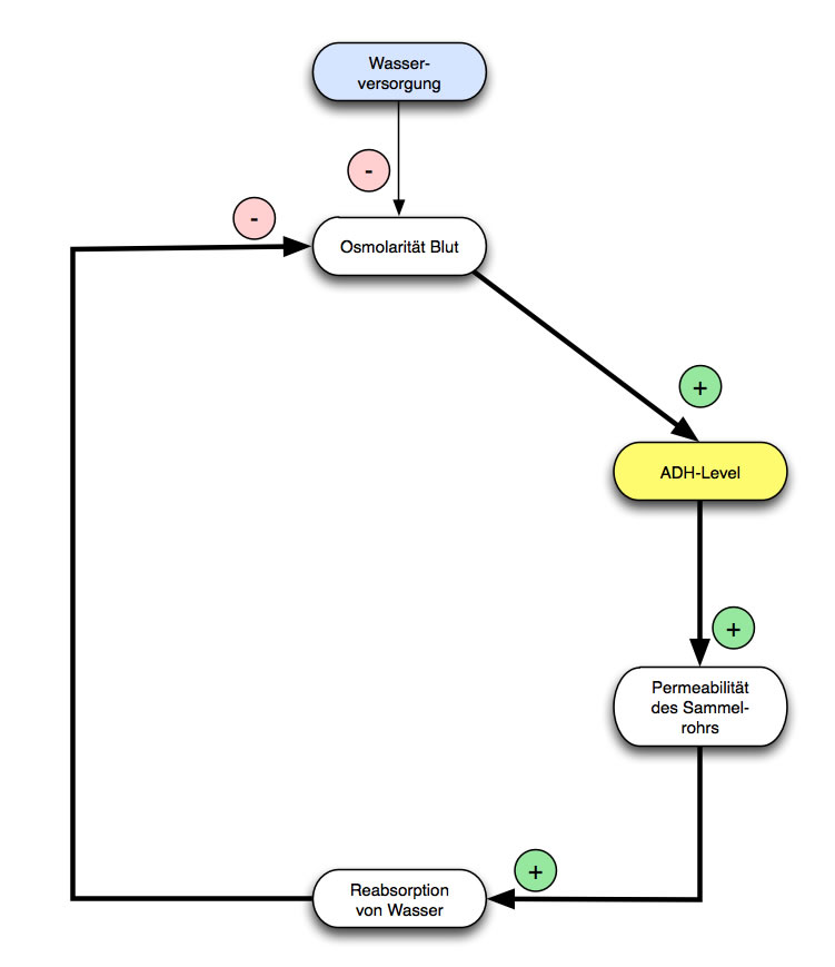
Der ADH-Regelkreis zur Aufrechterhaltung der Osmolarität des Blutes
Dieses Werk ist lizenziert unter einer Creative Commons Namensnennung - Nicht-kommerziell - Weitergabe unter gleichen Bedingungen 4.0 International Lizenz. Autor: Ulrich HelmichDie oben angerissenen Zusammenhänge sind noch einmal in dem Regelkreis in Abbildung 3 dargestellt. Die Osmolarität des Blutes hängt von der Wasserversorgung des Körpers ab. Je besser die Wasserversorgung, desto geringer der osmotische Wert des Blutes. Daher befindet sich Minus-Symbol an dem entsprechenden Pfeil.
Für die Leute, die es noch nicht wissen: Ein Minus-Symbol in einem Regelkreis ist immer zu lesen als "Je mehr desto weniger" oder alternativ als "Je weniger desto mehr". In unserem Fall also: "Je mehr Wasser sich im Körper befindet, desto geringer ist die Osmolarität des Blutes".
Je höher nun die Osmolarität des Blutes, desto mehr ADH wird ausgeschüttet, und der ADH-Level im Blut steigt an. Dadurch werden Wasserporen in die Zellen des Sammelrohrs eingebaut, und Wasser tritt verstärkt in das interstitielle Gewebe und von dort in die Kapillaren. Diese Reabsorption von Wasser "verdünnt" das Blut und senkt somit die Osmolarität.
Alkohol hemmt übrigens die Ausschüttung von ADH und stört damit die Wiederherstellung einer normalen Blut-Osmolarität.
Für Experten:
Es handelt sich bei diesen Beziehungen um einen Regelkreis. Das kann man ganz leicht daran erkennen, dass das Produkt
$(+)\cdot(+)\cdot(+)\cdot(-)$
der gleichsinnigen (+) und gegensinnigen (-) Beziehungen wieder eine gegensinnige Beziehung (-) ist.
Ein kleines Problem gibt es bei diesem Regelkreis allerdings. Der Regelkreis dient zum Aufrechterhalten des Istwertes der Osmolarität auf ca. 300 mosm/l. Geringe Abweichungen von diesem Sollwert kann der Regelkreis ausgleichen, größere Abweichungen jedoch nicht. Vor allem größere Abweichungen der Osmolarität nach oben bereiten dem ADH-System Probleme. Das Hormon alleine kann dann den Sollwert nicht wiederherstellen. Der Mensch muss zusätzliches Wasser aufnehmen, er muss also Trinken.

Ein zweiter Regelkreis sorgt dafür, dass der Mensch Wasser trinkt, wenn die Osmolarität des Blutes zu hoch ist.
Dieses Werk ist lizenziert unter einer Creative Commons Namensnennung - Nicht-kommerziell - Weitergabe unter gleichen Bedingungen 4.0 International Lizenz. Autor: Ulrich HelmichAuf dem Bild sehen wir einen zweiten Regelkreis. Die Osmorezeptoren, welche die gestiegene Osmolarität des Blutes erkannt haben, sorgen dafür, dass das Gehirn eine Durst-Empfindung auslöst. Dies führt dann zum Trinken - falls Wasser vorhanden ist - und damit zur Absenkung der Blut-Osmolarität[2].
Quellen:
- Campbell, Reece, "Biologie", 6. Auflage, München 2006 weiter mit Bau der Nieren
- ein altes Arbeitsblatt aus dem Schroedel-Verlag, Datum und Quelle unbekannt.
Seitenanfang -
weiter mit hormonelle Regulation der Nierentätigkeit durch Renin